全部新闻
领导动态
公示公告
基层动态
今日头条
时政要闻
视频新闻
全部文章
单位简介
领导班子
专题专栏
党务公开
厂务公开
政务公开
安全生产
禁毒宣传
文件汇编
其它公开
员工风采
首页
新闻动态
领导动态
时政要闻
视频新闻
基层动态
公示公告
今日头条
单位简介
简介
组织机构
风光图片
领导班子
荣誉
“三公开”简介
领导班子
专题专栏
党史学习
2020年全国两会
工会战“疫”专题
不忘初心、牢记使命
聚焦2019两会
中国工会第十七次全国代表大会(学习资料)
勇当先锋做好表率
海南建省办经济特区30周年
精准扶贫
全国十九大、省七大
习近平总书记重要讲话精神
两学一做
三严三实
2018全国两会
禁毒宣传
党务公开
党员管理
干部管理
制度建设
党风廉政建设
组织建设
群众路线
民主评议和测评
党员、党支部活动
党支部工作计划、总结、汇报材料
扶贫工作
厂务公开
基层工作部(农民工工作办公室)
职工福利、职工之家、节日活动
规章制度
三重一大
职工权益保障
职工服务
财务公示
劳动和谐
政务公开
政策法律法规文件
相关行业政策、文件通知、惠民政策资金
安全生产
安全生产机构和任命
安全生产制度和责任书
安全生产月
安康杯
应急预案、演练、培训
消防演练、安全培训、检查、整改
安全生产工作总结
禁毒宣传
文件汇编
省总基层工作部文件(2018)
省总工会文件
三公开相关文件(国家、省市局、企业)
制度办法规定
全总文件
其它公开
员工风采
所在位置:首页 >
厂务公开
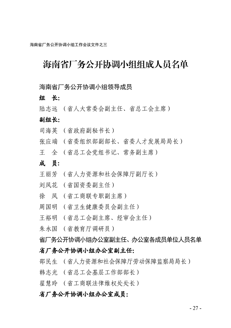
海南省厂务公开信息(第1期)(陆志远讲话、工作汇报、组成人员名单、工作要点、职责和制度)
被浏览:532次 发布日期:2019/5/15 10:04:36
【
打印文章
】【
返回顶部
】
姓名:
评论/意见:
上一篇:
省总工会副主席王裕明到儋州开展基层工作调研
下一篇:
【喜报】点赞!海南51家企业和2个工业园区荣获省级表彰!
友情链接
政府网站链接
海南省人民政府网
上海总工会网
工会网站链接
中华全国总工会
海口市总工会
海南省总工会
北京总工会网
推荐网站链接
海南省国有资产监督管理委员会
全国厂务公开民主管理网
扫描进入新浪微博
关注微信公众号
扫描进入手机版
联系电话:0898-65230879
海南省国有资产监督管理委员会 版权使用 http://www.hnszgh.org/web/default/index.jsp
地址:海南省海口市白龙南路10号琼苑宾馆一号楼 邮编: 570203
技术支持:海南厂务公开网络科技有限公司 13322097665,089868527707